<< Zpět - ^ Nahoru - Další >>
Alokátor systémové
paměti
Jedním z
nejdůležitějších prostředků operačního systému je
fyzická paměť RAM. Veškerá paměť RAM je systému k
dispozici jako souvislý úsek paměti v prostoru operačního
systému, tedy v oblasti horních 2 GB adresovatelného prostoru.
Každá 4 KB stránka paměti může být díky stránkování
paměti mapovatelná
současně i do uživatelského adresového prostoru a tak
přechodně "zapůjčena" uživatelským programům
jako virtuální paměť.
Poznámka:
Systém Litos nevyužívá paměť větší než 2 GB (tak jak to
dělají jiné operační systémy) z důvodu nízké rychlosti
přístupu k takové paměti a neúměrných komplikací při
adresaci paměti. Využití většího rozsahu paměti je
přenecháno na 64-bitovou verzi systému Litos.

Rozložení
adresového prostoru systému Litos
K udržení přehledu
o využití systémové paměti používá systém alokátor
systémové paměti, který umožňuje označovat jednotlivé
části paměti jako použité a vyhledávat volné úseky
paměti. Alokátor paměti systému Litos rozděluje paměť na
oblasti úseků s bloky stejné velikosti odvozené od mocniny
dvou. Např. 64 KB úsek obsahuje 4 bloky o velikosti 16 KB, 1024
bloků o velikosti 64 bajtů atd. Díky této metodě je
alokátor paměti velmi rychlý a efektivní a nedochází k
fragmentaci paměti jako u jiných alokátorů. Další velkou
předností tohoto alokátoru paměti je, že každý alokovaný
blok je automaticky zarovnán na svou velikost. To znamená, že
např. bloky 8 bajtů začínají na adresách, které jsou
násobkem čísla 8, bloky 16 KB začínají na násobcích 16 K.
Této přednosti je často využíváno, např. ukazatel na
strukturu aktuálně běžící úlohy lze snadno zjistit
zarovnáním adresy ukazatele zásobníku na 8 KB.
Základem evidence
systémové paměti jsou 2 datová pole - mapa řádu bloků a
pole čítačů použitých bloků. Každá položka pole
popisuje jeden úsek paměti. Velikost jednoho úseku je typicky
64 KB (může být i 32 KB nebo 128 KB, v závislosti na
překladu jádra systému Litos). Při přidělení nového bloku
paměti je požadovaná velikost paměti nejdříve zaokrouhlena
na nejbližší mocninu dvou a poté je buď nalezen volný blok
o této velikosti nebo obsazen nový prázdný úsek, rozdělen
na stejné bloky odpovídající velikosti a jednotlivé bloky
zařazeny do zásobníku volných bloků.

Příklad
zaplnění systémové paměti
Pole řádu bloků
obsahuje řád velikosti bloku v příslušném úseku paměti
(3=8 bajtů, 4=16 bajtů, .... 12=4 KB, ... 16=64 KB). Položka
pole řádu bloků je nastavena při obsazení nového úseku.
Pole čítačů použití obsahuje počet alokovaných
paměťových bloků v úseku. U nově obsazeného úseku je tato
hodnota 0, při postupné alokaci bloků se čítač zvyšuje až
na maximální hodnotu. Při uvolňování bloků se hodnota
čítače snižuje, po dosažení hodnoty 0 je úsek uvolněn.

Inicializační
bitová mapa zaplnění paměti
Během inicializace
alokátoru paměti se pole alokátoru inicializují podle bitové
mapy zaplnění paměti, která byla naplněna během
inicializace v reálném módu podle informací z BIOS. Bitová
mapa označuje stav jednotlivých 4 KB stránek paměti, hodnota
bitu 1 udává volnou stránku paměti. Nejdříve jsou všechny
úseky paměti označeny jako obsazené stránkami 4 KB (řád
úseku 12), poté jsou doplňováním volných stránek bloky
uvolňovány a zařazovány do seznamu volných bloků a
případně seznamu volných úseků.

Seznam volných
úseků
Seznam volných
úseků je seznam typu "doubly linked list" neboli
seznam s dvojitými ukazateli. Každý volný úsek obsahuje na
svém začátku ukazatele na následující a předcházející
úsek v seznamu. Stejné ukazatele obsahuje i záhlaví seznamu.
Tento typ seznamu umožňuje snadné a rychlé vkládání a
vyjímání prvků a nevyžaduje žádné další pomocné
struktury, je použita přímo oblast začátku úseku. Po
vyjmutí úseku ze seznamu se ukazatele nadále již
nepoužívají. Příslušná položka v poli řádů bloků je
nastavena na odpovídající řád velikosti bloku (podle
požadované velikosti bloku), úsek je rozdělen na bloky a
jednotlivé bloky zařazeny do seznamů volných bloků.

Seznam volných
bloků
Seznam volných
bloků využívá obdobný dvojitě linkovaný seznam volných
bloků. Bloky stejné velikosti jsou seskupovány do řetězců
připojených k příslušnému záhlaví seznamu. Takto lze
velmi snadno a rychle vyhledat blok paměti požadované
velikosti - postačí jej vyjmout z příslušného seznamu nebo
vytvořit novou sadu volných bloků alokací nového úseku. Po
alokaci bloku je inkrementován čítač použití úseku, do
kterého blok patří.
Při uvolnění
(dealokaci) paměťového bloku je zarovnáním adresy na
velikost úseku nejdříve zjištěno, ke kterému úseku blok
patří a jakou má velikost (podle řádu úseku). Poté je
úsek zařazen do seznamu volných úseků patříčného
záhlaví a dekrementován čítač použítí bloků v úseku.
Dosáhne-li čítač použití bloků nuly, tedy všechny bloky
byly do úseku navráceny, jsou příslušné bloky uvolněny ze
seznamu volných bloků a úsek je zařazen zpět do seznamu
volných úseků.
Zvláštní
postavení má DMA paměť. DMA paměť je systémová paměť
rezervovaná pro DMA operace, neboli přenosy dat s přímým
přístupem k paměti. Je využívána některými ovladači
zařízení. Jedná se o běžnou paměť s tím rozdílem, že
architektura řadiče DMA přenosů vyžaduje, aby použitá
paměť ležela v prvních 16 MB fyzické adresy paměti. Proto
je malá část systémové paměti trvale vyhrazena jako DMA
paměť a systém ji jinak nevyužívá. Druhou podmínkou DMA
paměti je, že blok DMA paměti nesmí překrývat přelomy
paměti 64 KB.
Poznámka:
Veškerá fyzická paměť RAM (do velikosti 2 GB) je pomocí
stránkování přemapována do oblasti systémové paměti, tj.
od adresy 80000000h, proto DMA paměť nebude mít v systému
adresu 0 až 1000000h (=fyzická adresa), ale 80000000h až
81000000h (=logická adresa).
Alokace DMA paměti
nejsou časté operace a proto je obsluha alokace poměrně
jednoduchá. Úseky volných oblastí DMA paměti jsou spřaženy
pomocí dvojitě linkovaného seznamu, který je adresově
setříděn. Při alokaci DMA bloku paměti je prohledán seznam
volných bloků, až je nalezen blok dostačující velikosti, a
ten je použit. Přitom je zajištěno, aby byla použita ta
část bloku, která nepřekrývá přelom paměti 64 KB. Zbylá
část bloku je navrácena zpět do seznamu volných bloků. Při
uvolnění bloku je podle adresy vyhledáno místo, kam má být
blok zařazen, a tam je blok zasunut. Pokud navazuje na
předcházející nebo následující blok, jsou bloky spojeny do
jednoho úseku.
Inicializace
alokátoru systémové paměti

... zatím
nedokončeno
Struktury a konstanty
Zde je několik
základních definic struktur a konstant, které jsou v
implementaci použity. Konstanty i funkce se mohou měnit v
závislosti na překladu, ale pro zjednodušení budeme uvažovat
nejtypičtější případ.
SYSTEM_ADDR EQU 80000000h ; address of system area
SYSTEM_SIZE EQU 80000000h ; size of system area
PageMemMap: resb SYSTEM_SIZE/4096/8 ; memory bit map of free pages
|
Soubor LITOS.ASM:
- SYSTEM_ADDR
je adresa začátku systémové paměti v adresovém
prostoru (tj. na začátku druhých 2 GB paměti).
- SYSTEM_SIZE
je velikost oblasti systémové paměti (2 GB).
- PageMemMap
je mapa zaplnění paměti. Každý bit mapy představuje
jednu 4 KB stránku paměti, 1 představuje volnou
paměť, 0 obsazenou. Svým rozsahem mapa pokrývá celý
adresovatelný prostor systémové paměti. Mapa je
inicializována během inicializace systému v reálném
módu načítáním informací z BIOS. Do použitých
stránek je zahrnuta oblast s jádrem systému, tabulky
stránek jádra systému a neadresovatelné oblasti
paměti (je-li fyzická paměť menší než 2 GB).
PAGE_SIZE EQU 4096 ; memory page size
DMAMAXMEM EQU 1000000h ; maximal DMA memory size (16 MB)
DMAMINMEM EQU 8000h ; minimal DMA memory size (32 KB)
MEMAREASHIFT EQU 16 ; bit shifts of memory area (64 KB)
MEMAREAMINSHIFT EQU 3 ; minimal order of memory block
MEMMINBLOCK EQU 1<<MEMAREAMINSHIFT ; minimal memory block
MEMAREASIZE EQU 1<<MEMAREASHIFT ; size of memory area (64 KB)
MEMAREAMASK EQU ~(MEMAREASIZE-1) ; mask memory area
MEMAREAPAGES EQU MEMAREASIZE/PAGE_SIZE ; number of pages per area (16)
MEMAREANUM EQU SYSTEM_SIZE/MEMAREASIZE; number of memory areas(32K)
MEMNUMCORR EQU SYSTEM_ADDR >> MEMAREASHIFT ; area number correction
|
Soubor PAGE.INC:
- PAGE_SIZE je velikost
jedné stránky paměti (4 KB).
- DMAMAXMEM je
maximální adresa použitelná pro DMA paměť (16 MB).
- DMAMINMEM je
minimální velikost DMA paměti, dáno součtem
velikostí (16 KB).
- MEMAREASHIFT je řád
velikosti úseku paměti (16, tj. 64 KB).
- MEMAREAMINSHIFT je
řád nejmenšího alokovatelného paměťového bloku
(3, tj. 8 bajtů).
- MEMMINBLOCK je
velikost nejmenšího alokovatelného bloku (8 bajtů)
- MEMAREASIZE je
velikost jednoho úseku paměti (64 KB).
- MEMAREAMASK je maska
pro odvození adresy úseku z adresy bloku (0FFFF0000h)
- MEMAREAPAGES je
počet 4 KB stránek na jeden úsek paměti (16)
- MEMAREANUM je počet
úseku paměti na oblast systémové paměti (32768)
- MEMNUMCORR je
pomocná konstanta pro odečtení počátku systémové
oblasti od čísla úseku
struc LIST
LIST_Next: resd 1 ; 0: pointer to next (first) entry
LIST_Prev: resd 1 ; 4: pointer to previous (last) entry
endstruc ; size 8 bytes
%define LISTHEAD dd $,$
; ------------- Macro - link two entries together (%1=1st entry, %2=2nd entry)
%macro LINKLINK 2
mov [%1+LIST_Next],%2 ; link second entry after first one
mov [%2+LIST_Prev],%1 ; link first entry previous second
%endmacro
|
Soubor LIST.INC:
- LIST je
struktura záhlaví nebo položky dvojitě linkovaného
seznamu. Ukazatele LIST_NEXT a LIST_PREV
ukazují na následující a předcházející položku
(nebo záhlaví) seznamu.
- LISTHEAD je
inicializované záhlaví prázdného seznamu.
- LINKLINK je
makro sloužící k připojení položky %2 za položku
%1,
; ------------- Block descriptor
struc BLOCK
resb LIST_size ; 0: chain of free memory blocks
BLOCK_Order: resd 1 ; 8: order of memory block
BLOCK_Size: resd 1 ; 0Ch: size of one memory block
BLOCK_Blocks: resd 1 ; 10h: number of blocks per one area
BLOCK_Last: resd 1 ; 14h: offset of last memory block
resd 2 ; 18h: ...reserved (for align)
endstruc ; size 32 bytes
BLOCKSIZE_BITS EQU 5 ; size of BLOCK in bits
; ------------- Initialized block descriptor (%1=order of block)
%macro BLOCKHEAD 1
LISTHEAD ; chain of free memory blocks
dd %1 ; order of memory block
dd (1 << %1) ; size of one memory block
dd MEMAREASIZE / (1 << %1) ; number of blocks per one area
dd MEMAREASIZE - (1 << %1) ; offset of last memory block
dd 0,0 ; reserved (for align)
%endmacro
; ------------- DMA memory free block
struc DMAMEM
resb LIST_size ; 0: list of DMA memory free blocks
DMAMEM_Size: resd 1 ; 8: size of DMA memory block (bytes)
endstruc ; size 12 bytes
; ------------- System memory lock
SysMemLock: SPINLOCK
; ------------- Free areas
SysMemFreeArea: LISTHEAD
; ------------- Table of memory blocks
align 8, db 0
SysMemBlocks:
%assign BLOCKNUM MEMAREAMINSHIFT
%rep MEMAREASHIFT-MEMAREAMINSHIFT+1
BLOCKHEAD BLOCKNUM ; block size 8 B to 64 KB (32 KB)
%assign BLOCKNUM BLOCKNUM+1
%endrep
SysMemAreas: resb MEMAREANUM ; size 32 KB
SysMemUsed: resw MEMAREANUM ; size 64 KB
|
Soubor SYSMEM.ASM:
- BLOCK je
záhlaví seznamu bloků jednoho řádu velikosti.
Začátek záhlaví obsahuje záhlaví seznamu volných
alokačních bloků. Následují pomocné položky
popisující seznam bloků. BLOCK_Order
je řád bloků paměti v tomto sezamu. BLOCK_Size
je velikost jednoho bloku. BLOCK_Blocks
je počet bloků na jeden úsek paměti. BLOCK_Last
je offset posledního paměťového bloku v úseku.
- BLOCKSIZE_BITS
je velikost struktury BLOCK vyjádřená v bitech.
- BLOCKHEAD je
makro sloužící k vytvoření inicializovaného
popisovače volných bloků. Jako parametr makra se
udává řád velikosti paměťových bloků. Z řádu
velikosti jsou odvozeny všechny inicializační údaje
popisovače.
- DMAMEM je
popisovač jednoho bloku volné DMA paměti. Kromě
záhlaví dvojitě linkovaného seznamu obsahuje položku
DMAMEM_Size, která udává velikost
bloku.
- SysMemLock
je zámek typu spin-lock pro přístup k systémové
paměti.
- SysMemFreeArea
je seznam volných úseků paměti.
- SysMemBlock
jsou seznamy volných bloků paměti.
- SysMemAreas
je pole mapy řádů úseků. Obsahuje hodnotu 3 (pro 8
bajtů) až 16 (pro 64 KB).
- SysMemUsed
je pole čítačů použití bloků. Čítač má pro
nepoužitý úsek hodnotu 0. Alokací bloku se čítač
zvýší, uvolněním bloku se sníží.
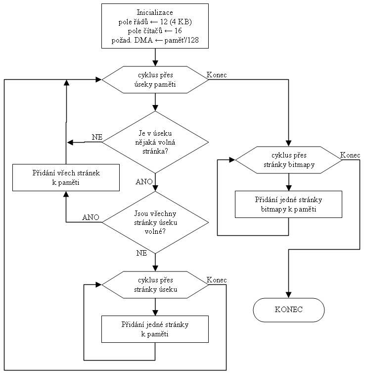
Inicializace
alokátoru systémové paměti
Inicializace
alokátoru systémové paměti se provádí na začátku startu
jádra systému, brzy po inicializaci chráněného módu,
funkcí SysMemInit. Funkce přebírá informace
o obsazení paměti z bitové mapy PageMemMap, která bitem 1
indikuje volnou 4 KB stránku paměti. Bitová mapa je
inicializovaná informacemi o paměti z BIOS. Kromě toho
zahrnuje obsazené stránky jádra systému, mapovací tabulky
stránek systémové paměti a tabulky popisovačů stránek
paměti.
; ------------- Mark all areas as page-sized
mov edi,SysMemAreas ; EDI <- map of order of memory areas
mov eax,0c0c0c0ch ; all pages are 12-bits (= 4 KB)
mov ecx,MEMAREANUM/4 ; ECX <- size of map / 4
rep stosd ; initialize map
; ------------- Mark all pages as used
mov edi,SysMemUsed ; EDI <- counters of memory areas
push edi ; push EDI
mov eax,(MEMAREAPAGES<<16) + MEMAREAPAGES ; num. of pages
mov ecx,MEMAREANUM/2 ; ECX <- size of map / 2
rep stosd ; initialize counters
pop edi ; pop EDI (counters)
|
Na začátku funkce inicializuje pole mapy
řádů úseků a pole čítačů použití bloků. Včechny
řády jsou na staveny na hodnotu 12, což odpovídá blokům o
velikosti 4 KB (tedy jedna stránka paměti). Čítače jsou
nastaveny na maximální hodnotu odpovídající plně obsazeným
úsekům s bloky 4 KB. Pro úsek 64 KB to odpovídá hodnotě 16.
; ------------- Prepare required DMA memory (-> EBP)
mov ebp,[TotalMemory] ; EBP <- total memory
shr ebp,7 ; EBP <- required DMA memory size
cmp ebp,DMAMAXMEM ; overflow DMA maximal address?
jbe SysMemInit1 ; not overflow
mov ebp,DMAMAXMEM ; EBP <- limit max. DMA memory size
SysMemInit1: cmp ebp,DMAMINMEM ; check minimal DMA buffer
jae SysMemInit12 ; buffer is OK
mov ebp,DMAMINMEM ; EBP <- limit min. DMA memory size
SysMemInit12: and ebp,PAGE_MASK ; round down to pages
|
Do registru EBP je
připravena požadovaná velikost DMA paměti, která má být
rezervována. Během inicializace jsou stránky paměti
přidělovány buď do oblasti DMA paměti nebo jako běžná
paměť, v závislosti na hodnotě tohoto registru. Velikost
požadované DMA paměti je zhruba 1% z celkové paměti v
systému, hodnota je omezena maximální a minimální hranicí.
; ------------- Prepare pointers to regions (it uses EAX, ESI, EBP)
mov esi,PageMemMap ; ESI <- page memory map
mov eax,SYSTEM_ADDR ; EAX <- address of memory area
; ------------- Check if this area has any usable pages
SysMemInit2: cmp word [esi],byte 0 ; area has any free pages?
je SysMemInit8 ; area has no free pages
; ------------- Check if this memory area is whole free
cmp word [esi],byte -1 ; is whole memory area free?
jne SysMemInit4 ; whole memory area is not free
; ------------- Check if this area should be added to the DMA memory
cmp eax,DMAMAXMEM+SYSTEM_ADDR ; is it valid DMA address?
jae SysMemInit3 ; it is not valid DMA memory
cmp ebp,PAGE_SIZE ; required any next DMA memory?
jb SysMemInit3 ; no other DMA memory required
mov edx,MEMAREASIZE ; EDX <- size of memory area
cmp ebp,edx ; required whole DMA area?
jb SysMemInit4 ; add this area per pages
; ------------- Add area into DMA memory
sub ebp,edx ; EBP <- decrease required memory
xchg eax,edx ; EDX <- address of area, EAX <- size
call DMAMemFree ; free DMA memory area
xchg eax,edx ; EAX <- address of area
jmp short SysMemInit8 ; next memory area
; ------------- Add whole area into free area chain
SysMemInit3: mov ebx,SysMemFreeArea ; free memory areas
call ListAdd ; free memory area
and word [edi],byte 0 ; all pages are free
add dword [TotalMemFree],MEMAREASIZE; increase total memory
jmp short SysMemInit8 ; next memory area
|
Nyní funkce prochází bitovou mapu
zaplnění paměti PageMemMap a označuje volné bloky paměti.
Inicializace po jednotlivých bitech a stránkách paměti by
při velké paměti zabrala mnoho času a zpomalil by se tak
náběh systému. Proto se, pokud možno, inicializuje paměť
zrychleně, po celých úsecích. V bitové mapě odpovídá
jednomu 64 KB úseku 1 slovo (2 bajty, 16 bitů, 16 stránek po 4
KB). Je-li obsah slova nulový, neobsahuje příslušný úsek
ani jednu volnou stránku a je přeskočen. Jsou-li všechny bity
úseku nastaveny, znamená to, že celý úsek je volný a může
být zahrnut do volné paměti. Podle adresy úseku a podle
čítače požadované velikosti DMA paměti je rozlišeno, zda
úsek bude zahrnut do DMA paměti nebo do běžné paměti. Do
DMA paměti je úsek přidán funkcí DMAMemFree. Do běžné
paměti je úsek přidán zrychleně - je zahrnut přímo do
seznamu volných úseků, jeho čítač použití bloků je
vynulován a velikost bloku je přidána k ukazateli volné
paměti TotalMemFree.
; ------------- Prepare to free single pages
SysMemInit4: xor ecx,ecx ; ECX <- 0
inc ecx ; ECX <- B0, bit mask
push eax ; push EAX
; ------------- Check if this page is available
SysMemInit5: test [esi],cx ; is this page available?
jz SysMemInit7 ; this page is not available
; ------------- Free this page as DMA memory
cmp eax,DMAMAXMEM+SYSTEM_ADDR ; is it valid DMA address?
jae SysMemInit6 ; it is not valid DMA memory
mov edx,PAGE_SIZE ; EDX <- page size
cmp ebp,edx ; required next page?
jb SysMemInit6 ; no other DMA required
sub ebp,edx ; decrease DMA counter
xchg eax,edx ; EDX <- address of page, EAX <- size
call DMAMemFree ; free DMA page
xchg eax,edx ; EAX <- address of page
jmp short SysMemInit7 ; next page
; ------------- Free this page
SysMemInit6: push eax ; push EAX
call SysMemFree ; free this memory page
pop eax ; pop EAX
; ------------- Next page
SysMemInit7: add eax,PAGE_SIZE ; EAX <- increase page address
shl cx,1 ; rotate mask
jnc SysMemInit5 ; next memory page
pop eax ; pop EAX
|
Nelze-li inicializovat úsek paměti
zrychleně (tj. obsahuje obsazené i volné stránky), je
inicializován po jednotlivých stránkách. Postupným
testováním slova z bitové mapy je rozlišeno, zda je
příslušná stránka volná. Pokud ano (tj. bit je nastaven na
1), je stránka zařazena do volných bloků pomocí funkcí
DMAMemFree nebo SysMemFree, podle adresy a čítače velikosti
DMA paměti.
; ------------- Next memory area
SysMemInit8: add esi,byte (1<< (MEMAREASHIFT-15)) ; ESI <- increase map
add eax,MEMAREASIZE ; EAX <- increase memory area address
inc edi
inc edi ; EDI <- next counter of memory area
cmp edi,SysMemUsed+MEMAREANUM*2 ; end of memory?
jb SysMemInit2 ; initialize next memory area
|
Po zahrnutí všech stránek z jednoho
slova bitové mapy pokračuje funkce dalším slovem, až po
konec systémové paměti.
; ------------- Check if this page is available
xor ecx,ecx ; ECX <- 0
SysMemInit5: bt dword [esi],ecx ; is this page available?
jnc SysMemInit7 ; this page is not available
; ------------- Free this page as DMA memory
cmp eax,DMAMAXMEM+SYSTEM_ADDR ; is it valid DMA address?
jae SysMemInit6 ; it is not valid DMA memory
mov edx,PAGE_SIZE ; EDX <- page size
cmp ebp,edx ; required next page?
jb SysMemInit6 ; no other DMA required
sub ebp,edx ; decrease DMA counter
xchg eax,edx ; EDX <- address of page, EAX <- size
call DMAMemFree ; free DMA page
xchg eax,edx ; EAX <- address of page
jmp short SysMemInit7 ; next page
; ------------- Free this page
SysMemInit6: push eax ; push EAX
call SysMemFree ; free this memory page
pop eax ; pop EAX
; ------------- Next page
SysMemInit7: add eax,PAGE_SIZE ; EAX <- increase page address
inc ecx ; increase bit counter
cmp ecx,PAGE_MAX ; end of memory?
jbe SysMemInit5 ; next page
|
Není-li při překladu jádra systému
použit řád velikosti úseku paměti MEMAREASHIFT v rozsahu 16
až 17, nelze použít zrychlenou inicializaci paměti a použije
se funkce pracující pouze se stránkami paměti. Tato funkce
pracuje pomalu, což se může projevit pomalejším startem
systému.
; ------------- Free memory bit map
mov eax,PageMemMap ; EAX <- memory map buffer
mov ecx,(SYSTEM_SIZE/PAGE_SIZE/8+PAGE_SIZE-1)/PAGE_SIZE
mov edx,PAGE_SIZE ; EDX <- page size
SysMemInit9: cmp ebp,edx ; required next DMA page?
jb SysMemInit92 ; no other DMA memory required
sub ebp,edx ; decrease DMA counter
xchg eax,edx ; EDX <- address of page, EAX <- size
call DMAMemFree ; free DMA page
xchg eax,edx ; EAX <- address of page, EDX <- size
jmp short SysMemInit94
SysMemInit92: push eax ; push EAX
call SysMemFree ; free this memory page
pop eax ; pop EAX
SysMemInit94: add eax,edx ; EAX <- address of next page
loop SysMemInit9 ; next page
; ------------- Total DMA memory
SysMemInit95: mov eax,[TotalDMAMemFree] ; EAX <- free DMA memory
mov [TotalDMAMemory],eax ; total DMA memory
ret
|
Po dokončení inicializace alokátoru
paměti není již nadále potřebná bitová mapa zaplnění
stránek paměti (zabírající 64 KB paměti) a může být
uvolněna a zahrnuta do volných bloků paměti. Uvolnění
proběhne obdobně jako v předešlých případech.
Alokace bloku systémové paměti
Alokace
(přidělení) bloku systémové paměti je zajištěno funkcí SysMemAlloc.
Vstupními parametry funkce je požadovaná velikost bloku
paměti, předávaná v registru EAX. Maximální velikost bloku
systémové paměti odpovídá velikosti úseku paměti, tedy 64
KB. Je-li blok úspěšně alokován, je jeho adresa navrácena v
registru EAX a příznak CF je vynulován. V případě chyby je
příznak CF nastaven a registr EAX obsahuje nulu. Velikost
přiděleného paměťového bloku je zaokrouhlena na
nejbližší vyšší mocninu 2 a adresa bloku je zarovnána
podle velikosti bloku. Pro bloky menší než 8 bajtů je
přidělen blok o velikosti 8 bajtů.
; ------------- Push registers
push ebx ; push EBX
push ecx ; push ECX
pushf ; push flags
cli ; disable interrupts
; ------------- Lock access to system memory allocator
mov ebx,SysMemLock ; system memory lock
LOCK_Lock ebx ; lock system memory allocator
; ------------- Minimal size of memory block (8 bytes is size of LINK entry)
cmp eax,byte MEMMINBLOCK ; minimal size of memory block
jae short SysMemAlloc2 ; memory block size is OK
mov al,MEMMINBLOCK ; EAX <- minimal size of memory block
|
V přípravné fázi funkce jsou uchovány
některé registry, uchován registr příznaků a zakázáno
přerušení a uzamknut přístup k alokátoru paměti. Velikost
požadované velikosti bloku je omezen na minimální velikost (8
bajtů).
; ------------- Transfer size of memory block to its order
SysMemAlloc2: dec eax ; EAX <- block size - 1
bsr eax,eax ; find order of memory block - 1
cmp al,MEMAREASHIFT ; maximal order of memory block
jae short SysMemAlloc4 ; invalid size of memory block
; ------------- Prepare pointer to block descriptor (-> EBX)
shl eax,BLOCKSIZE_BITS ; (order of memory block-1) * 32
lea ebx,[SysMemBlocks+eax-(MEMAREAMINSHIFT-1)*BLOCK_size]
|
Následuje převod velikosti bloku na
řád. K tomu je využita instrukce BSR, která
vyhledává pozici nejvyššího bitu 1 v registru. Zjištěná
hodnota odpovídá řádu velikosti bloku - 1. Po kontrole
překročení velikosti bloku je připravena adresa
odpovídajícího seznamu volných bloků.
; ------------- Check if any free memory block is available
SysMemAlloc3: mov eax,[ebx+LIST_Next] ; first free memory block
cmp eax,ebx ; is it valid memory block?
je short SysMemAlloc6 ; it is not valid memory block
; ------------- Detach block from free memory block chain
LISTDELPREV eax,ebx,ecx ; detach block
; ------------- Increase used counter
mov ecx,eax ; ECX <- address of memory block
shr ecx,MEMAREASHIFT ; ECX <- memory area number
inc word [SysMemUsed+ecx*2-MEMNUMCORR*2] ; increase counter
; ------------- Unlock access to system memory allocator
LOCK_Unlock SysMemLock ; unlock system memory allocator
; ------------- Pop registers (and clear error flag)
popf ; pop flags
clc ; clear error flag
pop ecx ; pop ECX
pop ebx ; pop EBX
ret
|
Seznam volných bloků je zkontrolován,
zda obsahuje volný blok paměti. Pokud ano, je blok vyjmut ze
seznamu, zvýšen čítač použití bloků v úseku, odemknut
zámek přístupu k paměťovému alokátoru, navráceny registry
a funkce je ukončena.
; ------------- Error - insufficient memory
SysMemAlloc4: xor eax,eax ; EAX <- 0, invalid pointer
; ------------- Unlock access to system memory allocator (it saves CF)
%ifdef SMP
LOCK_Unlock SysMemLock ; unlock system memory allocator
%endif
; ------------- Pop registers (and set error flag)
popf ; pop flags
stc ; set error flag
pop ecx ; pop ECX
pop ebx ; pop EBX
ret
; ------------- Get next free memory area
SysMemAlloc6: mov ecx,SysMemFreeArea ; free memory areas
mov eax,[ecx+LIST_Next] ; EAX <- next memory area
cmp eax,ecx ; is any area available?
je short SysMemAlloc4 ; there is no area available
; ------------- Push registers 2
push edx ; push EDX
push esi ; push ESI
; ------------- Detach memory area from the list
LISTDELPREV eax,ecx,edx ; detach memory area from the list
; ------------- Decrease free memory counter
sub dword [TotalMemFree],MEMAREASIZE
; ------------- Set order to the map
mov edx,eax ; EDX <- address of the area
shr edx,MEMAREASHIFT ; EDX <- memory area number
mov cl,[ebx+BLOCK_Order] ; CL <- order of memory block
mov [SysMemAreas+edx-MEMNUMCORR],cl ; store order of area
|
Není-li k dospozici odpovídající volný
blok paměti, je nutno alokovat nový úsek paměti. Není-li
úsek nalezen v seznamu volných úseků, navrátí se funkce s
chybou. Je-li úsek k dispozici, uvolní se ze seznamu volných
úseků, sníží se ukazatel volné paměti a uschová se řád
velikosti bloku. Ten bude potřeba během uvolňování
paměťového bloku ke zjištění řádu bloku.
; ------------- Link first block to the head
LINKLINK ebx,eax ; link EAX after EBX
; ------------- Prepare registers to initialize memory blocks
mov ecx,[ebx+BLOCK_Blocks] ; ECX <- number of blocks
dec ecx ; without one block
jz short SysMemAlloc8 ; only one block is used
mov esi,[ebx+BLOCK_Size] ; ESI <- size of a block
; ------------- Initialize chain of memory blocks
SysMemAlloc7: lea edx,[eax+esi] ; EDX <- address of next memory block
LINKLINK eax,edx ; link EDX after EAX
xchg eax,edx ; EAX <- next block
loop SysMemAlloc7 ; next memory block
; ------------- Link last block to the head
SysMemAlloc8: LINKLINK eax,ebx ; link EBX after EAX
; ------------- Pop registers 2
pop esi ; pop ESI
pop edx ; pop EDX
jmp near SysMemAlloc3 ; get new entry
|
Nyní je potřeba rozdělit úsek na
samostatné paměťové bloky a zařadit je do seznamu volných
bloků. Pro zrychlení jsou bloky napojovány do seznamu
žetězcově, pouze v jednom směru. Nejdříve je k záhlaví
seznamu napojen první blok, který odpovídá adrese začátku
úseku. V cyklu jsou postupně s rostoucí adresou napojovány
další bloky. Na závěr je poslední z bloků připojen k
záhlaví seznamu bloků a funkce pokračuje opětovnou alokací
bloku paměti.
Dealokace bloku systémové paměti
Dealokace
(uvolnění) bloku systémové paměti zajišťuje funkce SysMemFree.
Vstupním parametrem funkce je adresa uvolňovaného bloku
paměti v registru EAX, ale může se jednat i o hodnotu 0. Lze
uvolnit pouze bloky přidělené funkcí SysMemAlloc (výjimkou
jsou stránky paměti během inicializace systému), adresa bloku
paměti není nijak kontrolována vyjma hodnoty 0. Po uvolnění
bloku paměti již nesmí být proveden žádný zápis do bloku.
Z toho důvodu funkce navrací v registru EAX hodnotu 0, kterou
ruší adresu bloku předávanou funkci.
; ------------- Check if it is NULL pointer
or eax,eax ; is it NULL pointer?
jz short SysMemFree9 ; it is NULL pointer
; ------------- Push registers
push ebx ; push EBX
push ecx ; push ECX
push edx ; push EDX
pushf ; push flags
cli ; disable interrupts
; ------------- Lock access to system memory allocator
mov ebx,SysMemLock ; system memory lock
LOCK_Lock ebx ; lock system memory allocator
|
Na začátku funkce je nejdříve
zkontrolováno, zda adresa bloku není nula, tato hodnota se
ignoruje. Následuje úschova některých registrů a uzamknutí
přístup k alokátoru paměti.
; ------------- Memory area number (-> EDX)
mov edx,eax ; EDX <- address of memory block
shr edx,MEMAREASHIFT ; EDX <- memory area number
; ------------- Pointer to block descriptor (-> EBX)
movzx ebx,byte [SysMemAreas+edx-MEMNUMCORR] ; order
shl ebx,BLOCKSIZE_BITS ; EBX * 32, offset of descriptor
add ebx,SysMemBlocks - MEMAREAMINSHIFT*BLOCK_size
; ------------- Attach memory block to block descriptor
LISTADD ebx,eax,ecx ; attach block to descriptor
; ------------- Decrease counter of used blocks
dec word [SysMemUsed+edx*2-MEMNUMCORR*2] ; decrease counter
jnz short SysMemFree8 ; area is not free
|
Zarovnáním adresy bloku na velikost
úseku paměti je odvozen index úseku. Ten je použit ke
zjištění řádu bloku. Blok je zařazen do seznamu volných
bloků a je dekrementován počet použitých bloků úseku
paměti. Pokud čítač použitých bloků nedosáhl nuly, funkce
je ukončena.
; ------------- Push registers 2
push esi ; push ESI
; ------------- Free block in this memory area
and eax,MEMAREAMASK ; mask memory area
push eax ; push EAX (address of memory area)
mov ecx,[ebx+BLOCK_Blocks] ; ECX <- number of blocks
mov esi,[ebx+BLOCK_Size] ; ESI <- size of a block
SysMemFree4: LISTDEL eax,ebx,edx ; detach memory block
add eax,esi ; EAX <- next memory block
loop SysMemFree4 ; next memory block
pop eax ; pop EAX (address of memory area)
; ------------- Free memory area
mov ebx,SysMemFreeArea ; free memory areas
LISTADD ebx,eax,ecx ; free memory area
; ------------- Increase free memory counter
add dword [TotalMemFree],MEMAREASIZE ; increase free memory
; ------------- Pop registers 2
pop esi ; pop ESI
; ------------- Unlock access to system memory allocator
SysMemFree8:
LOCK_Unlock SysMemLock ; unlock system memory allocator
; ------------- Pop registers
popf ; pop flags
pop edx ; pop EDX
pop ecx ; pop ECX
pop ebx ; pop EBX
xor eax,eax ; EAX <- 0, invalid pointer
ret
|
Pokud čítač dosáhl nuly, bude celý
úsek uvolněn. Nejdříve jsou ze seznamu volných bloků
vyjmuty všechny bloky, které do úseku patří. Poté je úsek
paměti zařazen do seznamu volných úseků, zvýšen ukazatel
volné paměti, odemknut přístup k alokátoru paměti a
navráceny registry.
<< Zpět - ^ Nahoru - Další >>