<< Zpět

 

  Česky: , English:

Craft

Minimalistické VGA demo s procesorem ATmega88

od švédského autora Linus Akesson

Craft není můj projekt. Jeho autorem je Linus Akesson. Craft mě tak uchvátil, že jsem si ho musel postavit, abych na vlastní oči viděl, že skutečně dělá to co má dělat. A dělal. :-) Bylo na co koukat. Poutavá animace se skvělou hudbou. Zde tedy naleznete překreslené podrobnější schéma s návrhem plošného spoje.

Mnohokrát jsem studoval zdrojový kód Craftu a snažil se pochopit jak funguje, ale marně. :-( Nadále pro mě zůstává černou skříňkou, která je napsaná tak geniálně, až si říkám, že tohle přece snad ani nemůže dělat všechno to, co dělá.

Pozn.: Obrázky zde uvedené zvětšíte kliknutím

Ukázkové video Craft na YouTube, sejmuté z PC obrazovky (moare a kazy nejsou v Craftu, ale na mém monitoru :-) ): https://www.youtube.com/watch?v=CzMmbRRF0iI

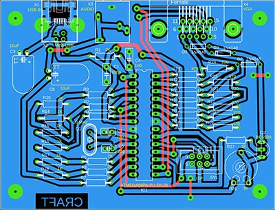
Schéma zapojení

USB konektory jsou sice ve schématu uvedeny 2, ale to jen kvůli možnosti vybrat si napájení buď konektorem mini-USB nebo USB-B.

Klikněte na obrázek pro zvětšení...

Plošný spoj a osazení

Plošný spoj je navržen jako jednostranný, s několika drátovými propojkami. Uvádím zde i horní stranu, pro případ oboustranného spoje, ale stačí nahradit drátovými propojkami. Konektor USB zvolte ten, který vám bude lépe vyhovovat pro napájení (buď mini-USB nebo USB-B).

Spodní strana (strana spojů):

Horní strana (strana součástek):

Potisk strany součástek (vytiskl jsem na tiskárně, přilepil ke spoji, přelepil izolepou a převrtal dírky):

Osazení součástek:

Desku plošného spoje jsem přišrouboval do spodního dílu krabičky KM78. Samozřejmě to není nutné, ale když už je mám, tak ať se to neválí jen tak po stole :-).

Naprogramování a oživení

Kód k naprogramování procesoru ve formátu HEX naleznete v balíku zdrojových souborů, ve složce firmware. Kromě naprogramování paměti Flash ROM je nutné naprogramovat i obsah EEPROM ze souboru eeprom.raw. Nebo můžete použít balík s binárním formátem souborů, kde jsem obsah ROM i EEPROM spojil do jednoho binárního souboru, protože to tak vyžadoval můj programátor.

Po naprogramování nastavte pojistky následujícím způsobem (configurace pro krystal 20 MHz):

low = 0xE7 (11100111), high = 0xDF (11011111), ext = 0xF9 (11111001).

A pak už jen stačí připojit konektor USB s napájecím napětím +5V, připojit VGA monitor a zvukový výstup na reprobedýnky nebo sluchátka - a buď to pojede nebo ne. :-)

Ukázkové screenshoty

Snímky z klíčových míst animace:

Downloady

Zdrojové kódy Craftu s firmware

Firmware v BIN tvaru, sloučená paměť ROM a EEPROM

Schéma zapojení v Eagle Free

Grafické podklady (schéma a plošný spoj)

Kompletní download podkladů Craft (včetně www stránky)

Odkaz na původní projekt Craft: http://www.linusakesson.net/scene/craft

Použité součástky

Výběr součástek byl uzpůsoben na prodejnu GM Electronics, kterou mám blízko

Součet ceny za vše je 289 Kč (včetně krabičky a fotocuprextitu).

Miroslav Němeček

<< Zpět