Aplikace PicDev Procesor PIC16F84 Překladač PicDev Stavebnice P84

Univerzální modul P84-UNI
Copyright (c) 2000-2012 Ing. Miroslav Němeček
Gemtree Software, s.r.o.
www.breatharian.eu/Petr, www.gemtree.com


Charakteristika
Modul P84-UNI je základní periferní jednotkou stavebnice P84. Je určen především k výukovým účelům a k seznámení se s procesorem. Obsahuje matici 3x3 svítivých LED diod, 3 tlačítka a reproduktor. Modul je doprovázen 7 výukovými lekcemi, s jejichž pomocí se lze seznámit s programováním procesorů řady PIC16xxx a s ovládáním jednoduchých periferií. Modul je velmi vhodný především pro školy při výuce procesorů PIC. Neméně zajímavá je i jeho velmi nízká pořizovací cena.


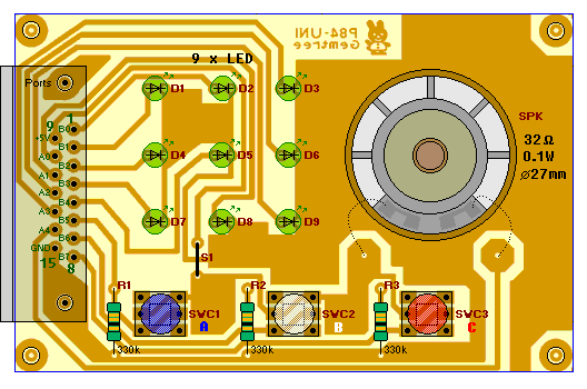
Schéma
Svítivé LED diody D1D9 jsou připojeny anodou na signály A0 až A3 a B0 až B4, katodou na 0V (zem). K jejich rozsvícení dochází přivedením signálu s úrovní HIGH. Diody ke své správné funkci využívají omezovacích odporů na výstupu procesorové jednotky. Na signál A4 je připojen reproduktor SPK. Druhým pólem je reproduktor připojen na +5V (výstup A4 je typu otevřený kolektor). Tlačítka SWC1SWC3 jsou připojena na signály B5 až B7. Druhým pólem jsou připojena na +5V. Tlačítka při svém stisku přivádějí na signály B5 až B7 stav HIGH. Odpory R1R3 vytváří pro signály B5 až B7 stav LOW v případě, že tlačítka nejsou stisknuta. Pro správnou funkci tlačítek se doporučuje vypínat udržovací kladný proud do portu B (v registru OPTION procesoru nastavit bit NOT_RBPU).


Plošný spoj
Na dalším obrázku vidíte zmenšený obraz plošného spoje. Plošný spoj s plným rozlišením je dostupný
zde na tomto odkazu (formát BMP, sbaleno ZIP na 25 KB) nebo kliknete-li na obrázek (formát GIF). Plošný spoj je možné vytisknout s rozlišením 600 DPI na inkoustové nebo laserové tiskárně na průhlednou fólii a použít jako fotopředlohu pro osvícení desky s fotocitlivou vrstvou (horským sluncem 8 minut ze vzdálenosti 30 cm, vyvolání 1% roztokem hydroxidu draselného KOH - "louh draselný", leptání v roztoku chloridu železitého - "zahlubovač na měď").

Všechny díry vyvrtejte nejdříve vrtákem 0.8 mm. Poté převrtejte díry s větším průměrem podle následujícího obrázku. Po vyvrtání děr začistěte otřepy děr větším vrtákem (lehkým otáčením v ruce). Ořežte lupénkovou pilkou spoj na správnou velikost a okraje zarovnejte pilníkem. Lupénkovou pilkou vyřízněte i otvor pro reproduktor (předvrtejte v otvoru díru pro nasazení plátku pilky). Ve spodní části otvor zkoste (ze strany součástek) pilníkem tak, aby reproduktor dosedl těsně a nebyl nadzvedáván pájecími ploškami kontaktů reproduktoru. Omyjte z desky fotocitlivou vrstvu (lihem nebo benzinem), měděné plochy očistěte měkkou gumou a nalakujte plošný spoj pájecím lakem (roztok kalafuny v lihu).


Osazení
K osazení desky a sestavení modulu potřebujete tyto součástky a konstrukční prvky:

9 x LED dioda 5 mm/10 mA/difuzní (standardní typ, barva zelená, žlutá, červená nebo oranžová)
3 x odpor 330k
3 x tlačítko B170H (P-B170H) (přepínací tlačítko bez aretace, 2 x 2 polohy, s klikem)
3 x kulatý hmatník pro tlačítko B170H, průměr 7 mm, barva modrá, bílá a červená (P11S HM R)
1 x reproduktor 32 ohmů, průměr 27 mm, 0.1W, plastová membrána
1 x konektor CANNON 15 pinů vidlice 90 (do plošného spoje, nýtovaný kryt)
1 x drátová propojka 12 mm
2 x ohebný izolovaný vodič 20 mm
1 x pásek plošného spoje nebo odřezku krabičky 50 x 9 mm
1 x krabička U-SEB4 (dvoudílná plastová, vnější rozměry 90 x 60 x 27)

Osazování začněte konektorem CANNON. Důkladně jej zamáčkněte do spoje a přiletujte nejdříve zemnící vodiče a až potom všechny ostatní piny. Konektor bude používán jako protikus k obdobnému konektoru v procesorové jednotce, proto musíte odstranit upevňovací šrouby, které běžně slouží k upevnění kabelu. Snažte se obstarat konektor s přinýtovaným krytem. Některé typy konektorů (zpravidla jsou levnější) mají kryt přichycen upevňovacími šrouby, proto po jejich odstranění kryt odpadne. V takovém případě použijte k přichycení krytu šrouby M3 se zápustnou hlavou nebo raději kryt přilepte - nasaďte kryt se šrouby na konektor, pod okraj krytu naneste vteřinové lepidlo, kryt přitiskněte a šrouby přitáhněte. Po zatvrdnutí lepidla můžete šrouby odstranit.

Jako další budeme osazovat reproduktor. Reproduktor bude vsazen do otvoru ze strany součástek, membránou orientován na stranu součástek a magnetem na stranu spojů. Před vsazením zkontrolujte, zda reproduktor dobře přiléhá ke spoji (hranu otvoru zkoste v místě pájecích bodů). Případná škvíra může vytvářet akustický zkrat a snižovat účinnost reproduktoru. Na okraj obvodu reproduktoru naneste vteřinové lepidlo a reproduktor vlepte do otvoru pájecími ploškami směrem ke spodní straně plošného spoje (k tlačítkům). Reproduktor musí být přilepen pevně, aby nerezonoval. Po zaschnutí lepidla připojte ohebnými vodiči reproduktor k pájecím ploškám na plošném spoji (podle obrázku níže). Nyní osaďte odpory a pokračujte tlačítky. Při pájení tlačítek dejte pozor na to, aby pájecí voda nebo kalafuna nezatekla dovnitř do tlačítek, tlačítka by se mohla stát nefunkční nebo v lepším případě by při stisku "lepily" kontakty. S1 je drátová propojka.

Před osazováním LED diod si připravte krabičku podle konstrukčního popisu níže, při osazování LED diod budete potřebovat víčko s vyvrtanými otvory pro LED diody. Zasuňte všechny LED diody do děr v plošném spoji. Pozor na správnou polaritu, anoda LED diod (kladný pól) je označena delším vývodem. Vezměte víčko a postupně zasunujte jednotlivé LED diody do otvorů ve víčku (uchopením za vývody). Nastavte vzdálenost spodního okraje LED diod na 11 mm od povrchu plošného spoje a přiletujte rohové LED diody. Opět zkontrolujte vzdálenost od povrchu plošného spoje a zda jsou všechny LED diody správně zasunuty na doraz do otvorů ve víčku. Všechny LED diody můžete nyní přiletovat, přitom kontrolujte jejich správné zasunutí v otvorech. Při správné práci by mělo jít víčko z LED diod snadno sejmout a nasadit zpět a to i v případě vsazení plošného spoje do krabičky. Je-li po nasazení na LED diody víčko vůči krabičce posunuto, nepřeletovávejte LED diody, ale pomocí víčka je všechny přihněte požadovaným směrem (nezapomeňte předtím odstranit hmatníky tlačítek). Pro přihnutí v podélném směru musíte použít trochu více síly, jen přitom dejte pozor na zlomení plošného spoje.


Oživení
Modul připojte k procesorové jednotce
P84-CPU. Do procesorové jednotky zaveďte program výukové lekce 7 (složka P84-UNI, program "LEKCE07.ASM"). Po startu programu by se měly LED diody rozblikat a tlačítky by měla jít přepínat melodie přehrávaná reproduktorem (tlačítka je nutno chvíli podržet, pravé tlačítko zvuk vypíná). Po odzkoušení modulu omyjte lihem z plošného spoje zbytky kalafuny a pájecího laku a znovu spoj nalakujte pájecím lakem.

Pro modul P84-UNI je připraveno 7 ukázkových programů sloužících jako výukové lekce k seznámení se s programováním procesorů PIC16xxx. Programy jsou podrobně komentované a obsahují mnoho užitečných rad. Programy jsou součástí ukázkových programů aplikace PicDev (ve složce P84-UNI), můžete je také stáhnout zde na tomto odkazu (sbaleno ZIP, velikost 31 KB).


Konstrukce
Pro modul použijte krabičku s typovým označením U-SEB4. Deska modulu bude v krabičce uchycena na jedné straně položením do otvoru pro konektor a na druhé straně položením na nosný pásek přilepený na vnitřní stěnu krabičky. Na levé straně krabičky vyřízněte otvor pro konektor CANNON. Otvor nařežte po stranách lupénkovou pilkou, vyštípněte jej kleštěmi, zbytek odřízněte nožem a nakonec zarovnejte pilníkem. Na vnitřní stranu protější stěny přilepte (vteřinovým lepidlem) pásek ze zbytku plošného spoje nebo z odřezku krabičky o rozměrech 40 až 50 mm x 9 mm (pásek je přirazen ke dnu krabičky). Položíte-li do krabičky desku jednotky, musí v ní sedět rovně a bez viklání během mačkání tlačítek. Horní okraj konektoru CANNON musí být v rovině s horním okrajem krabičky a hmatníky tlačítek musí přesahovat všechny stejně vysoko nad okraj krabičky.

Nyní pokračujte víčkem krabičky. Do víčka vyvrtejte otvory podle následujícího nákresu. Otvory pro LED diody je vhodné vyvrtat ještě před osazováním desky, usnadní vám osazování LED diod. Na spodní stranu víčka si ostrým nástrojem (postačí i špendlík) nakreslete orientační čáry - nezapomeňte kreslit zrcadlově obráceně, nákres je při pohledu shora. Na příslušná místa důlčíkem nebo hřebíkem vyznačte jamky pro vedení vrtáku. Všechny otvory vyvrtejte nejdříve vrtákem 2,5 mm a potom převrtejte větší díry většími vrtáky. Snížíte tím nebezpečí "ujetí" vrtáku. Vrtáky musí být ostré a musíte vrtat krátce. Tupější vrták umělou hmotu krabičky roztaví. Pozor při vrtání větších děr, víčko se vám může snadno vytrhnout z ruky a vrták okraj díry "vykousne". Raději víčko upněte do svěráku nebo připevněte svorkou. Po vyvrtání děr začistěte případné otřepy větším vrtákem, raději ale lehkým přitlačením k vrtáku ve vrtačce, vrták v ruce se vám může do umělé hmoty zakousnout. Nakonec odřízněte nožem osazení víčka v místě konektoru tak, aby víčko na krabičku dobře dosedlo.


domovská stránka: www.breatharian.eu/Petr, www.gemtree.com