Zobrazovací
modul P84-LCD
Copyright
(c) 2000-2012 Ing. Miroslav Němeček
Gemtree Software,
s.r.o.
www.breatharian.eu/Petr, www.gemtree.com
Charakteristika
Modul P84-LCD
umožňuje 3 1/2 místné zobrazení na displeji LCD. Obsahuje 2
tlačítka a piezokeramický měnič (reproduktor). Je vhodnou
jednotkou k zobrazování času, naměřeného údaje a jiných
číselných údajů. Ukázkový program umožňuje využití
jednotky jako hodiny se stopkami, datem, časovačem a budíkem.
Modul využívá pouze 5 bitů portů (A0 až A4) a je proto
možné mezi modul P84-LCD a procesorovou jednotku P84-CPU vřadit průchozí mezimodul, který bude
využívat zbývající porty B0 až B7.
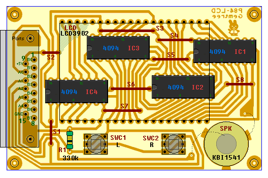
Schéma
Elektrody LCD displeje jsou připojeny na výstupy 4 posuvných
registrů 4094. Data do registrů jsou odesílána sériově
přes port A0. Port A1 slouží jako hodinový vstup pro posun
dat v registrech. Portem A2 se provede přenos z vnitřních
registrů posuvného registru na vnější registry. Port A3
slouží jako výstup na piezoreproduktor. Port A4 je vstup pro
čtení stavu tlačítek. Čtené tlačítko se vybírá
nastavením portu A1 nebo A2 na hodnotu 1. Odpor R1 vytváří
pro signál A4 stav LOW v případě, že tlačítka nejsou
stisknuta. Pro správnou funkci tlačítek se doporučuje
vypínat udržovací kladný proud do portu B (v registru OPTION
procesoru nastavit bit NOT_RBPU).
| port | význam |
|---|---|
| A0 | Data (datový vstup) |
| A1 | Clock (hodinový vstup), výběr tlačítka L |
| A2 | Strobe (zápisový vstup), výběr tlačítka R |
| A3 | reproduktor |
| A4 | vstup z tlačítek |
V klidovém stavu jsou porty A1 (hodinový vstup) a A2 (zápisový vstup) nastaveny na hodnotu 0. Při zápisu do registrů je nutno odeslat 4 bajty po 8 bitech, celkem 32 datových bitů. Odesílání bajtů se provádí v pořadí od pravé číslice (1. bajt), přes střední a levou číslici (2. a 3. bajt) až po indikátory (4. bajt). Odesílání bitů probíhá od nejnižšího bitu (bit 0) k nejvyššímu bitu (bit 7). Zapsané bity 0 až 7 se objeví na výstupech Q8 až Q1 posuvných registrů. Význam jednotlivých bitů je v následující tabulce.
| bit | výstup | 4. bajt | 3. bajt | 2. bajt | 1. bajt |
|---|---|---|---|---|---|
| 0 | Q8 | šipka | B3 | B2 | B1 |
| 1 | Q7 | dvojtečka vlevo | A3 | A2 | A1 |
| 2 | Q6 | inverze displeje | F3 | F2 | F1 |
| 3 | Q5 | dvojtečka uprostřed | G3 | G2 | G1 |
| 4 | Q4 | (nepoužito) | C3 | C2 | C1 |
| 5 | Q3 | číslice 1 (vlevo) | D3 | D2 | D1 |
| 6 | Q2 | mínus | E3 | E2 | E1 |
| 7 | Q1 | vlnovka | H3 | H2 | H1 |
Zápis jednoho bitu probíhá tak, že hodnota bitu (počínaje bitem 0) se nejdříve nastaví do bitu A0 (datový vstup). Nastavením hodinového vstupu A1 na hodnotu 1 se obsah datového vstupu přenese do prvního vnitřního registru prvního posuvného registru. Současně se data ve všech posuvných registrech posunou o jeden bit dále. Následujícím nastavením hodinového vstupu A1 na hodnotu 0 se aktualizují na novou hodnotu i pomocné přenosové registry Q's posuvných registrů. Po celou dobu odesílání nových dat zůstává na výstupu posuvných registrů původní hodnota, uchovaná ve výstupních registrech posuvných registrů. Po ukončení přenosu všech datových bitů se nastavením zápisového vstupu A2 na hodnotu 1 provede zápis nových dat do výstupních registrů posuvných registrů. Přehledně ukazuje průběh celé operace následující tabulka.
| A0 (Data) | A1 (Clock) | A2 (Strobe) | stav |
|---|---|---|---|
| ? | 0 | 0 | výchozí klidový stav |
| > D0 < | 0 | 0 | příprava datového bitu D0 k zápisu |
| D0 | > 1 < | 0 | zápis bitu D0 do registrů |
| D0 | > 0 < | 0 | ukončení operace zápisu D0 |
| > D1 < | 0 | 0 | příprava datového bitu D1 k zápisu |
| . . . | (zápis bitů D1 až D31) | ||
| D31 | > 0 < | 0 | ukončení operace zápisu D31 |
| ? | 0 | > 1 < | zápis nového stavu registrů na výstup |
| ? | 0 | > 0 < | ukončení zápisu nového stavu registrů |
Segment displeje tmavne přivedením napětí mezi elektrodu segmentu a společnou elektrodu. Společná elektroda je 2. datový bit 4. bajtu, označený jako "inverze displeje". Běžně je tento bit nastaven na hodnotu 0, segmenty s nastavenou hodnotou 1 jsou tmavé. Displeje LCD vyžadují napájení střídavým napětím. Pokud by segment byl ztmaven stejnosměrným napětím, došlo by k trvalému zničení segmentu vlivem elektrolýzy. Displej LCD musí být řízen střídavým napětím s frekvencí 20 až 150 Hz (tj. změna stavu 40 až 300-krát za sekundu). Střídavé napětí se realizuje změnou polarity všech elektrod, včetně společné elektrody. To znamená, že asi 100-krát za sekundu je potřeba odeslat všechna data na displej znovu. Jednou beze změny a podruhé inverzně. Opakovaným invertováním všech elektrod včetně společné elektrody je dosaženo toho, že elektrody mají proti společné elektrodě trvale buď napětí 0 (má-li elektroda stejnou hodnotu datového bitu jako bit "inverze displeje") nebo střídavě kladné a záporné napětí (má-li elektroda opačnou hodnotu datového bitu). Pokud během činnosti programu zpozorujete, že segmenty displeje tmavnou a přestávají mizet, ihned displej odpojte od procesorové jednotky a zkontrolujte program. Zřejmě program opakovaně nemění obsah displeje nebo ho neinvertuje a displej je proto řízen pouze stejnosměrně. Stejnosměrné napětí vyvolává v segmentech elektrolýzu a po několika minutách může být ztmavení segmentů již nevratné.
| Upozornění: Displej LCD se doporučuje během programování jednotky P84-CPU odpojovat od jednotky, jinak může dojít ke zničení displeje stejnosměrným napětím. Pozorujete-li během činnosti programu výrazné ztmavování segmentů a segmenty přestávají mizet, jednotku ihned odpojte a zkontrolujte program. Displej není zřejmě řízen střídavým napětím a mohlo by dojít k jeho poškození. |
Čtení stavu tlačítek probíhá opakovaně čtením bitu A4 (vstup z tlačítek). Výběr čteného tlačítka se provádí nastavením bitu A1 (levé tlačítko) nebo A2 (pravé tlačítko) na hodnotu 1. Čtení tlačítek probíhá současně s obsluhou displeje, tedy asi 100-krát za sekundu. Na začátku obsluhy displeje, než začne odesílání dat na displej, se nastaví hodinový vstup A1 na hodnotu 1 a čtením vstupu A4 se přečte stav levého tlačítka. Následně se hodinový vstup nastaví zpět na hodnotu 0. Tímto čtením se provede zápis "falešného" datového bitu do posuvných registrů. Vzhledem k tomu, že následuje zápis všech datových bitů, to není na závadu. Posledním krokem při zápisu datových bitů je zápis nového stavu registrů na výstup posuvných registrů. K tomu účelu je nastaven zápisový vstup A2 na hodnotu 1. Během tohoto zápisového impulsu lze čtením bitu A4 načíst stav pravého tlačítka.
Plošný
spoj
Na dalším obrázku vidíte zmenšený obraz plošného spoje.
Plošný spoj s plným rozlišením je dostupný zde na tomto odkazu (formát BMP, sbaleno ZIP na 35 KB) nebo
kliknete-li na obrázek (formát GIF). Plošný spoj je možné
vytisknout s rozlišením 600 DPI na inkoustové
nebo laserové tiskárně na průhlednou fólii a použít jako
fotopředlohu pro osvícení desky s fotocitlivou vrstvou
(horským sluncem 8 minut ze vzdálenosti 30 cm, vyvolání 1%
roztokem hydroxidu draselného KOH - "louh draselný",
leptání v roztoku chloridu železitého - "zahlubovač na
měď").
Všechny díry vyvrtejte nejdříve vrtákem 0.8 mm. Poté převrtejte díry s větším průměrem podle následujícího obrázku. Po vyvrtání děr začistěte otřepy děr větším vrtákem (lehkým otáčením v ruce). Ořežte lupénkovou pilkou spoj na správnou velikost a okraje zarovnejte pilníkem. Lupénkovou pilkou vyřízněte i otvor pro piezoreproduktor (předvrtejte v otvoru díru pro nasazení plátku pilky). Omyjte z desky fotocitlivou vrstvu (lihem nebo benzinem), měděné plochy očistěte měkkou gumou a nalakujte plošný spoj pájecím lakem (roztok kalafuny v lihu).
Osazení
K osazení desky a sestavení modulu potřebujete tyto
součástky a konstrukční prvky:
1 x LCD displej 3 1/2 místný
4DR821B (nebo LCD3902)
4 x integrovaný obvod 4094 (nebo 74HCT4094,
74HC4094)
1 x odpor 330k
2 x tlačítko B170H (P-B170H)
(přepínací tlačítko bez aretace, 2 x 2 polohy, s klikem)
2 x kulatý hmatník pro tlačítko B170H, průměr 7 mm, barva
černá (P11S HM R)
1 x piezoelement KBI1541, průměr 15 mm
(piezokeramický reproduktor)
1 x konektor CANNON 15 pinů vidlice 90 (do
plošného spoje, nýtovaný kryt)
asi 15 cm drátu na drátové propojky
2 x ohebný izolovaný vodič 20 mm
2 x pásek plošného spoje nebo odřezku krabičky 50
x 9 mm
1 x patice DIL 40 standardní nebo 2 x patice
jednořadá SIL 20 (je dražší než DIL 40) -
pouze v případě LCD displeje s krátkými kontakty
1 x krabička U-SEB4 (dvoudílná plastová,
vnější rozměry 90 x 60 x 27)
Osazování začněte konektorem CANNON. Důkladně jej zamáčkněte do spoje a přiletujte nejdříve zemnící vodiče a až potom všechny ostatní piny. Konektor bude používán jako protikus k obdobnému konektoru v procesorové jednotce, proto musíte odstranit upevňovací šrouby, které běžně slouží k upevnění kabelu. Snažte se obstarat konektor s přinýtovaným krytem. Některé typy konektorů (zpravidla jsou levnější) mají kryt přichycen upevňovacími šrouby, proto po jejich odstranění kryt odpadne. V takovém případě použijte k přichycení krytu šrouby M3 se zápustnou hlavou nebo raději kryt přilepte - nasaďte kryt se šrouby na konektor, pod okraj krytu naneste vteřinové lepidlo, kryt přitiskněte a šrouby přitáhněte. Po zatvrdnutí lepidla můžete šrouby odstranit.
Jako další budeme osazovat piezokeramický reproduktor (piezoelement). Reproduktor bude přiletován k plošnému spoji ze strany spojů. Přiložte reproduktor na plošný spoj ze strany spojů, pokovená elektroda musí také směřovat na stranu spojů. Přiletujte reproduktor k plošnému spoji ve třech úchytných bodech. Snažte se nepájet příliš dlouho, aby nepraskla keramická vrstva reproduktoru. V jednom z bodů přiletujte k reproduktoru i ohebný vodič a připojte ho k hornímu přípojnému bodu pro reproduktor. K druhému přípojnému bodu přiletujte druhý ohebný vodič. Použijte co nejjemnější ohebný izolovaný vodič o délce asi 20 mm. Vodič bude připojen k rezonující části reproduktoru, proto je jeho ohebnost důležitá. Nyní přichází na řadu nejchoulostivější bod celé konstrukce modulu - přiletování vodiče k reproduktoru. Střední elektroda reproduktoru je vytvořena napařením tenké kovové vodivé vrstvy. Pokud byste se jí dotknuli páječkou, elektroda by v místě doteku zmizela a reproduktor by byl poškozen. Připravte si konec vodiče k přiletování tak, že ho dobře pocínujete a nanesete na něj i dostatek kalafuny, aby cín nebyl zoxidovaný. Nyní páječkou znovu cín na vodiči roztavte a v okamžiku roztavení vodič páječkou přitiskněte na okraj pokovené elektrody, ve stejném okamžiku páječku vypněte, sejměte ji z vodiče a přidržte vodič, dokud cín neztuhne. Pamatujte na to, že páječkou se nesmíte dotknout přímo elektrody ani nesmíte vodič na reproduktoru přeletovávat, jinak dojde k poškození elektrody na reproduktoru. Máte sice na "přibodnutí" vodiče jen jeden pokus, ale nemějte obavy. Pokud se elektroda na jednom místě zničí, můžete to zkusit na jiném místě, každý takový pokus pouze sníží výkon reproduktoru.
Nyní osaďte odpor, drátové propojky S1 až S8 a pokračujte tlačítky. Při pájení tlačítek dejte pozor na to, aby pájecí voda nebo kalafuna nezatekla dovnitř do tlačítek, tlačítka by se mohla stát nefunkční nebo v lepším případě by při stisku "lepily" kontakty. Dále osaďte integrované obvody IC1 až IC4. Jedná se o obvody typu CMOS, tedy obvody řízené napětím, které mohou být snadno zničeny elektrostatickým nábojem. Pro práci s nimi platí mnoho bezpečnostních pravidel, uvedeme si alespoň pár zásad: Obvody CMOS uchovávejte vždy ve vodivém pouzdru nebo na vodivé podložce z alobalu. Před uchopením obvodu se nejdříve "vybijte" např. dotykem na zeď, potom se dotkněte vodivého obalu s obvodem a až potom obvod uchopte. Pokud možno se vývodů obvodu nedotýkejte. Je-li obvod zasunut do plošného spoje, je již chráněn trochu lépe, ale i tak se při použití transformátorové páječky snažte páječku zapínat a vypínat ne během dotyku s vývodem obvodu, aby nedošlo k průrazu napěťovým impulsem vzniklým při zapínání a vypínání páječky.
Používáte-li novější typ displeje s krátkými vývody nebo pokud budete chtít mít možnost výměny displeje (za cenu nižší spolehlivosti než při zaletování a vývody budete muset možná zkrátit), zaletujte do plošného spoje 2 jednořadé patice SIL 20. Použijete-li jednu patici DIL 40 (je levnější), rozstřihněte nejdříve spojovací můstky uprostřed (jinak by mohla objímka prasknout) a až potom je odstřihněte na koncích a zbytky upilujte. Při zasouvání displeje do objímky zatlačujte střídavě jednu a druhou řadu vývodů. Celoplošné zatlačení by displej možná nemusel přežít. Budete-li displej letovat, zkontrolujte naposledy správnost osazení ostatních součástek, po přiletování displeje již nebude snadné provádět nějaké změny. Zasuňte displej do děr a nastavte výšku jeho horní plochy nad povrchem plošného spoje na 11 mm. Přiletujte displej v rozích, znovu zkontrolujte jeho výšku a displej přiletujte celý.
Oživení
Do procesorové jednotky P84-CPU zaveďte
program CLOCK.ASM (složka P84-LCD). Pamatujte, že zobrazovací
modul P84-LCD by neměl být k procesorové jednotce připojen
během programování. Pokud program neběží, bylo by na
segmentech displeje stejnosměrné napětí a mohlo by dojít k
poškození segmentů. Po naprogramování odpojte procesorovou
jednotku od počítače i od externího zdroje, připojte modul
P84-LCD a připojte externí zdroj (nebo počítač). Po
připojení napájení reproduktor modulu zapípá a na displeji
se rozbliká "0:00". Po stisku některého z tlačítek
se objeví "12:00". Tím je modul ověřen. Chcete-li
se seznámit se způsobem použití modulu displeje, otevřete
program LCDDEMO.ASM (složka P84-LCD), který demonstruje způsob
použití modulu.
Konstrukce
Pro modul použijte krabičku s typovým označením U-SEB4.
Deska modulu bude v krabičce uchycena na jedné straně
položením do otvoru pro konektor a na druhé straně zasunutím
mezi dva nosné pásky přilepené na vnitřní stěnu krabičky.
Na levé straně krabičky vyřízněte otvor pro konektor
CANNON. Otvor nařežte po stranách lupénkovou pilkou,
vyštípněte jej kleštěmi, zbytek odřízněte nožem a
nakonec zarovnejte pilníkem. Na vnitřní stranu protější
stěny přilepte (vteřinovým lepidlem) 2 pásky ze zbytku
plošného spoje nebo z odřezku krabičky o rozměrech 40 až 50
mm x 9 mm. První pásek je přirazen ke dnu krabičky, druhý
pásek je o kousek výše. Mezi pásky musí být mezera asi 3
mm. Položíte-li do krabičky desku jednotky (pravou stranou do
škvíry mezi pásky), musí v ní sedět rovně a bez viklání
během mačkání tlačítek. Horní okraj konektoru CANNON musí
být v rovině s horním okrajem krabičky a hmatníky obou
tlačítek musí přesahovat stejně vysoko nad okraj krabičky.
Nyní pokračujte víčkem krabičky. Do víčka vyvrtejte otvory pro tlačítka a vyřežte lupénkovou pilkou okénko pro displej podle následujícího nákresu. Na spodní stranu víčka si ostrým nástrojem (postačí i špendlík) nejdříve nakreslete orientační čáry. Na místa budoucích děr důlčíkem nebo hřebíkem vyznačte jamky pro vedení vrtáku. Díry vyvrtejte menším vrtákem a potom je převrtejte vrtákem správného průměru. Snížíte tím nebezpečí "ujetí" vrtáku. Vrtáky musí být ostré a musíte vrtat krátce. Tupější vrták umělou hmotu krabičky roztaví. Víčko upněte do svěráku nebo připevněte svorkou. Při vrtání děr se může víčko snadno vytrhnout z ruky a vrták okraj díry "vykousne". Nakonec odřízněte nožem osazení víčka v místě konektoru tak, aby víčko na krabičku dobře dosedlo.
domovská stránka: www.breatharian.eu/Petr, www.gemtree.com